人才招聘

招生信息

当前位置: 首页 -> 人才招聘 -> 招生信息 -> 正文

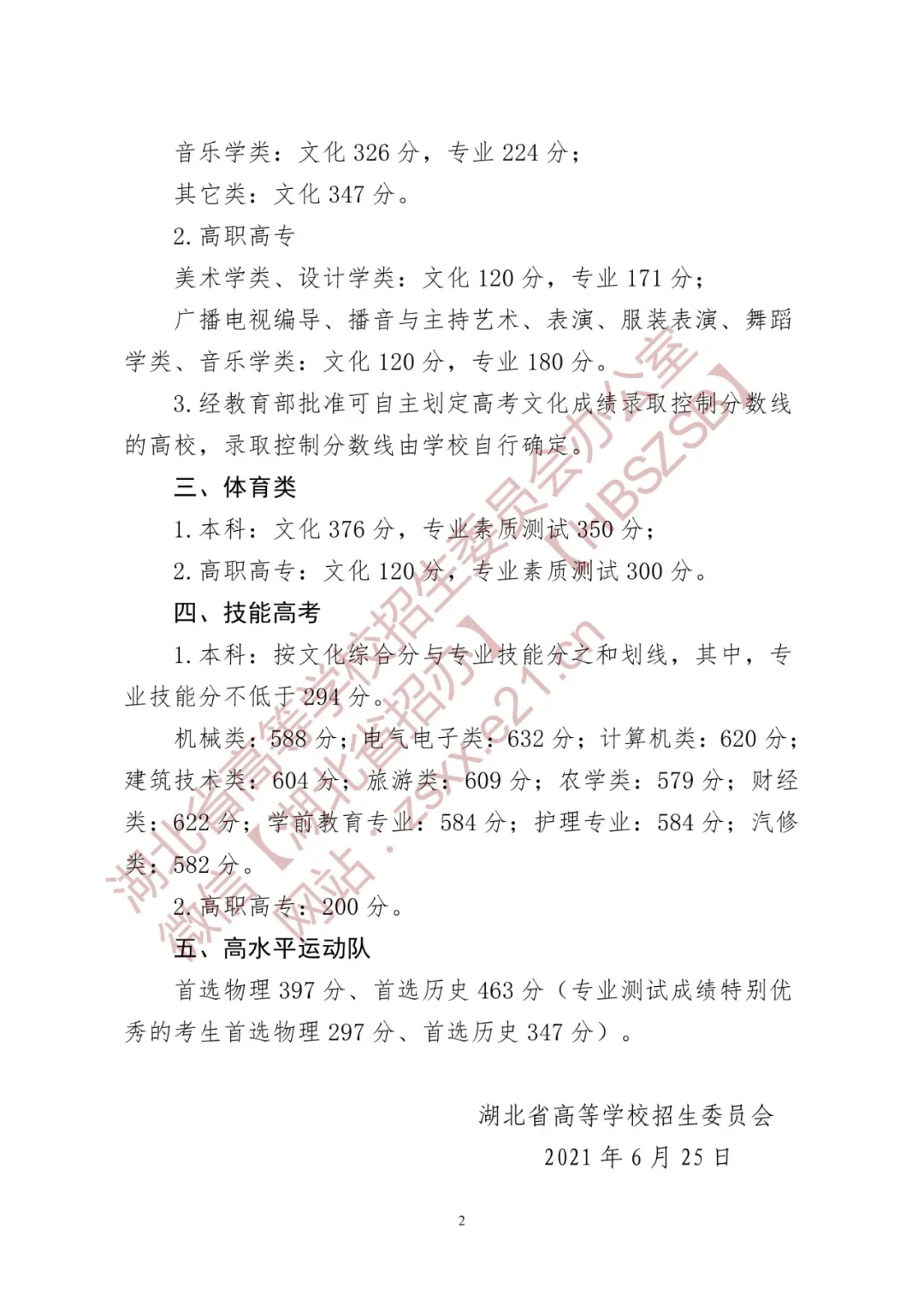
【普招•重磅】省招委关于湖北省2021年普通高校招生录取控制分数线的通知

日期:2021年06月25日阅读次数:



邮编:432000

地址:湖北省孝感市交通大道272号

   综合(教务)办公室:0712-2345214  

   学工办公室:0712-2345812

二维码

版权所有:伟德国际(bevictor)官方网站-源自英国始于1946    鄂ICP备12004294号-1